
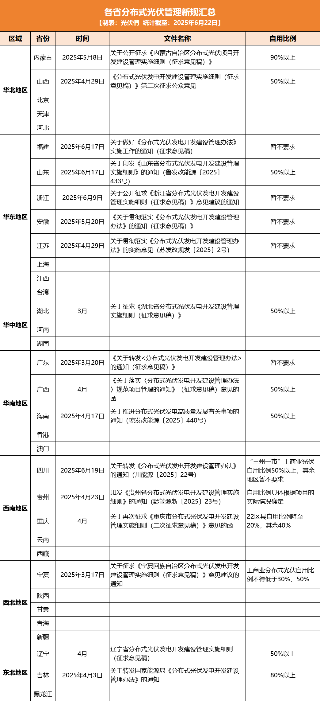
省级分布式光伏管理新政正在加速出台。
仅过去一周,就有福建、山东、四川3省出台正式文件或者征求意见。据光伏們统计,截至今天(2025年6月22日),全国共有17省已经发布分布式新政相关文件。
从区域位置来看,华东区域共有5省已出台相关文件;西北地区仅宁夏出台了征求意见稿;其余区域约2-3个省份发布了文件。
从自用比例来看,山西、山东、广西等7省一般工商业光伏自用比例要求50%以上;福建、浙江、安徽等6省自用比例暂不作要求;内蒙古要求90%以上,吉林要求80%以上。
从文件性质来看,17省中,仅江苏、山东、海南、贵州4省出台了正式文件,其余诸省均为征求意见稿,或在转发国家级文件的同时,根据本省情况作出相关规定。

详情如下:
四川分布式光伏管理办法:“三州一市”工商业自用不低于50%,其他地区不限
6月19日,四川省能源局发布关于转发《分布式光伏发电开发建设管理办法》的通知(川能源〔2025〕22号)。《通知》指出,大型工商业分布式光伏项目原则上全部自发自用,省电力现货市场连续运行后(含连续结算试运行),可申请调整为采用自发自用余电上网模式参与现货市场。
阿坝州、甘孜州、凉山州和攀枝花市(简称“三州一市”)的一般工商业分布式光伏项目,以及省电力现货市场连续运行后(含连续结算试运行)调整为自发自用余电上网的大型工商业分布式光伏项目,其年自发自用电量占发电量比例原则上不低于50%,其余地区暂不作要求。
山东分布式光伏管理办法正式下发!自用不低于50%、4.21后备案开始执行
6月17日,山东省发改委发布关于印发《山东省分布式光伏发电开发建设管理实施细则》的通知(鲁发改能源〔2025〕433号)。
通知明确,一般工商业、大型工商业分布式光伏可选择全部自发自用模式,也可采用自发自用余电上网模式。采用自发自用余电上网的,年自发自用电量占发电量的比例不低于50%,上网电量全部参与电力现货市场。
县(市、区)能源主管部门会同同级电网企业对一般工商业、大型工商业分布式光伏年自发自用电量比例(自并网投产次月起12个月)进行监测评估,对于年自发自用电量低于50%的项目,次年该项目在参与电网调峰时增加调峰力度。
福建分布式征求意见:一般工商业光伏自用比例不限!大型项目可放宽至220千伏
6月17日,福建发改委发布关于公开征求《福建省发展和改革委员会关于做好<分布式光伏发电开发建设管理办法>实施工作的通知(征求意见稿)》意见建议的公告。
从分布式自发自用比例看,文件表示暂不设置一般工商业分布式光伏自发自用比例。鉴于近年来福建省坚强电网建设取得了较好的成效,同时全省用电负荷持续快速增长,可再生能源电量保持全额消纳,现阶段暂不对一般工商业分布式光伏年自发自用电量比例作强制要求。后续视情况适时研究调整。
适当放宽大型工商业分布式光伏项目与公共电网连接点电压等级限制。鼓励大型工商业用户更多使用清洁和绿色电力,促进绿色低碳发展,在确保电网安全和消纳能力的前提下,用户建设大型工商业分布式光伏项目,其与公共电网连接点电压等级可放宽至220千伏、总装机容量原则上不超过50兆瓦。
浙江分布式光伏征求意见:一般工商业自用比例不限!明确光伏+农林渔畜禽、道路等管理方式
6月9日,浙江发改委印发《关于公开征求浙江省分布式光伏发电开发建设管理实施细则(征求意见稿)》的通知。
根据文件,一般工商业分布式光伏可选择全部自发自用或者自发自用余电上网模式;采用自发自用余电上网的,年自发自用电量占发电量的比例不作要求。大型工商业分布式光伏可选择全部自发自用模式或自发自用余电上网模式参与现货市场。
其中,农光互补、渔光互补以及小型地面电站光伏发电项目归于集中式光伏电站管理。在2025年1月23日(含)前已按照分布式光伏项目备案的农光互补、渔光互补光伏电站项目,但无法于2025年5月1日(含)前建成投产,需变更备案为集中式光伏项目。变更备案后的集中式光伏项目如在2025年5月1日(含)前已取得接网意见,视为纳入全省集中式光伏项目建设计划,无需另行申报,该类项目上网模式可选择全额上网或自发自用余电上网。
安徽分布式征求意见:工商业光伏自用比例暂不要求,6MW以下地面项目按集中式管理
5月20日,安徽省能源局发布《关于贯彻落实《分布式光伏发电开发建设管理办法》的通知(征求意见稿)》
在自用比例上,文件明确:鉴于各类工商业企业负荷特性存在明显差异,安徽省对工商业分布式光伏年自发自用电量比例暂不做要求,鼓励通过光储协同、柔性负荷调度等方式提高自发自用比例。大型工商业分布式光伏原则上选择全部自发自用模式,也可采用自发自用余电上网模式参与安徽省电力现货市场,当用户负荷发生较大变化时,可向省能源局申请调整为集中式电站。
内蒙古征求意见:一般工商业光伏自用比例不低于90%,新建项目配套“四可”
5月8日,内蒙古自治区能源局发布关于公开征求《内蒙古自治区分布式光伏项目开发建设管理实施细则(征求意见稿)》意见的公告。
一般工商业分布式光伏可选择全部自发自用或者自发自用余电上网模式;采用自发自用余电上网的,年自发自用电量占发电量的比例不应低于90%,后续根据配电网承载能力增长情况适时调整。
山西分布式光伏二次征求意见:高载能大型工商业光伏可放开至220千伏
4月29日,山西省能源局发布关于《分布式光伏发电开发建设管理实施细则(征求意见稿)》第二次征求公众意见的公示,根据前期征求意见建议进行了修改完善。
采用自发自用余电上网的工商业光伏,自发自用电量占年发电量的比例应在50%以上,鼓励通过储能等方式优化涉网安全与电网友好性。年自发自用电量占发电量的比例未达到要求时,调度机构可提前对项目采取限制出力等措施,使得年自发自用电量占发电量的比例达到要求。采取全部自用的分布式光伏项目,需加装防逆流装置。
大型工商业分布式光伏的电力用户负荷发生较大变化时,可将项目调整为集中式光伏电站,具体调整方式一事一议,由省能源局会同电网企业会商后复函确定。
江苏正式印发分布式光伏管理办法:工商业自用比例不限,按集中式备案可全额上网
4月29日,江苏省发展改革委、江苏能源监管办发布关于贯彻落实《分布式光伏发电开发建设管理办法》的实施意见(苏发改规发〔2025〕2号)。
两次征求意见后,最终规定分布式光伏上网模式如下:
采取自发自用余电上网模式的一般工商业分布式光伏发电项目,其自发自用电量比例暂不作要求。其中,二次征求意见稿在第(一)条”自发自用电量比例暂不作要求”后所补充的“适时明确具体比例”表述再次删去。
按集中式光伏电站备案和管理的一般工商业和大型工商业分布式光伏发电项目,可全额上网;电力现货市场连续运行前有自发自用、余电上网需求的大型工商业分布式光伏发电项目,按集中式光伏电站备案和管理。
贵州新版分布式光伏管理办法正式发布:一般工商业自用比例不限、新增四可要求
4月23日,贵州省能源局发布关于印发《贵州省分布式光伏发电开发建设管理实施细则》的通知(黔能源新〔2025〕23号)。
文件正式明确分布式光伏上网模式:自然人户用、非自然人户用分布式光伏可选择全额上网、全部自发自用或自发自用余电上网模式。一般工商业分布式光伏可选择全部自发自用或自发自用余电上网模式;采用自发自用余电上网的,年自发自用电量占发电量的比例具体根据项目的实际情况确定。大型工商业分布式光伏原则上选择全部自发自用模式,贵州省具备现货市场连续运行后,大型工商业分布式光伏可采用自发自用余电上网模式参与现货市场。
辽宁征求意见:工商业光伏自用比例不少于50%
4月,辽宁省分布式光伏发电开发建设管理实施细则(征求意见稿)发布。
意见稿提出,大型工商业分布式光伏的电力用户负荷发生较大变化时,可将项目调整为集中式光伏电站,作为新增集中式光伏项目备案,按照省内相关政策要求开展备案及并网工作。
一般工商业分布式光伏可选择全部自发自用或者自发自用余电上网模式;采用自发自用余电上网的,年度上网电量占发电量的比例原则上不高于50%,超出比例的上网电量不进行结算。
海南:一般工商业光伏自用比例不低于50%,全部自用项目不受可开放容量限制
4月17日,海南发改委发布关于推进分布式光伏发电高质量发展有关事项的通知(琼发改能源〔2025〕440号)。
通知提出,要严格规范分布式光伏类型和内容,严格项目运行要求。一般工商业分布式光伏发电项目采用自发自用余电上网的,年自发自用电量占发电量的比例不低于50%。海南省光伏发展规划以分布式为主,对电力用户负荷发生较大变化的大型工商业分布式光伏项目,暂不调整为集中式光伏电站。
重庆分布式光伏:22区县自用比例降至20%,其余40%(二次征求意见)
4月,重庆发改委发布关于再次征求《重庆市分布式光伏发电开发建设管理实施细则(二次征求意见稿)》意见的函。
在上网模式上,一稿未按照区县行政区域划分上网电量,二稿则提出,位于主城都市区22个区县行政区域内的项目,年自发自用电量比例原则上不低于20%;其余区县,年自发自用电量比例原则上不低于40%。特殊情况需由市级能源主管部门会同电网企业确认。
大型工商业分布式光伏原则上选择全部自发自用模式,特殊情况需由市级能源主管部门会同电网企业确认:我市现货市场正式连续运行后,可采用自发自用余电上网模式参与现货市场,年自发自用电量占发电量的比例原则上不低于40%。
广西征求意见:工商业光伏自用不低于50%,5.1后并网超6MW农光等可按集中式管理
4月,广西能源局印发《关于落实〈分布式光伏发电开发建设管理办法〉规范项目管理的通知》(征求意见稿)意见的函。
一般工商业分布式光伏可选择全部自发自用或者自发自用余电上网模式;采用自发自用余电上网的,年自发自用电量占发电量的比例不低于50%,连续三年年自发自用电量占比低于50%的项目,转为全部自发自用模式。
大型工商业分布式光伏原则上选择全部自发自用模式,待电力现货市场连续运行后,大型工商业分布式光伏可采用自发自用余电上网模式参与现货市场。
吉林:一般工商业光伏上网电量不超过20%
4月3日,吉林能源局在转发国家能源局《分布式光伏发电开发建设管理办法》时,提出具体落实工作要求。
各类分布式光伏发电项目可按照国家有关规定参与电力市场,新建项目应实现“可观、可测、可调、可控”,以提升电网承载力和调控能力。省能源局会同电网企业对项目余电上网比例逐年动态调整,2025年一般工商业自发自用余电上网类项目年度上网电量不超过全部发电量的20%。
]article_adlist-->广东分布式光伏征求意见:不强制自用比例,全额上网农光、道路等按集中式管理
3月20日,广东省能源局发布《关于转发<分布式光伏发电开发建设管理办法>的通知(征求意见稿)》。文件指出,一般工商业光伏暂不强制自发自用比例,后续视情况研究调整。
文件明确,对于利用既有农村道路、公共停车场、农业种植养殖设施及其他符合条件的构筑物及其附属场所建设的光伏发电项目,如全部自发自用或者自发自用余电上网,归于一般工商业或大型工商业分布式光伏项目;采用全额上网模式,或需要新建、改造供电线路的,归于集中式光伏电站。
湖北:一般工商业光伏上网电量不得超过50%
3月,湖北省能源局发布关于征求《湖北省分布式光伏发电开发建设管理实施细则(征求意见稿)》,对湖北的分布式光伏并网、备案细则进行调整。
根据文件,一般工商业光伏年度上网电量不得超过发电量的50%,对于年度上网电量超过50%的电量电网公司可暂不予结算,企业可申请在次年可上网电量中予以补结,补结电量纳入当年可上网电量。此外,分布式光伏上网电量原则上全部参与电力市场。
宁夏:工商业分布式光伏自用比例不得低于30%、50%
3月17日,宁夏发改委发布关于征求《宁夏回族自治区分布式光伏发电开发建设管理实施细则(征求意见稿)》意见建议的通知。
对于各省级能源主管部门需自主确定的,一般工商业分布式采用自发自用余电上网模式的,年自发自用电量占发电量的比例。宁夏作出的要求是:依托公共机构建设的一般工商业分布式光伏不得低于30%,依托工商业厂房建设的一般工商业分布式光伏不得低于50%,超出比例的上网电量不进行结算。
在运行管理后,自发自用余电上网模式的一般工商业分布式连续2年低于限定的自用比例,上网模式转为全部自发自用。
]article_adlist-->
海量资讯、精准解读,尽在新浪财经APP
上阳网配资提示:文章来自网络,不代表本站观点。